New publication: Integrative morpho-physiological and transcriptomic insights into wheat responses to combined drought, heat, and elevated CO2 under future climate conditions

New publication: Integrative morpho-physiological and transcriptomic insights into wheat responses to combined drought, heat, and elevated CO2 under future climate conditions
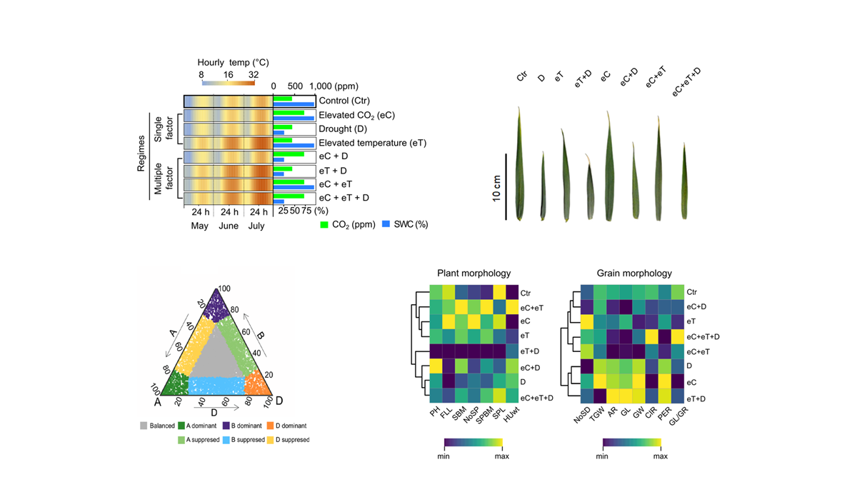
Annotation:
 Climate change intensifies stresses such as drought and heat, threatening crop yields, while elevated CO₂ can improve photosynthesis and water-use efficiency (WUE). We tested drought (D), elevated temperature (eT) and elevated CO₂ (eC) alone, in all pairwise combinations and together (eC+eT+D). The eT+D combination caused the largest declines in growth and yield, whereas eC consistently increased WUE and partially mitigated stress effects. Transcriptome profiling revealed broad reprogramming under combined treatments, with enrichment of hormone-signalling and photosynthesis pathways, differential regulation of TF families (MYB, NAC, WRKY) and several condition-specific marker genes. WGCNA linked co-expression modules to key traits (shoot biomass, grain yield), highlighting candidate genes and pathways for breeding climate-resilient wheat.

Link